煤炭信息港
首页
发布煤炭供求信息
最新煤炭供求信息
煤炭价格
煤炭设备
煤炭技术
煤化工
煤炭新闻
煤炭企业
首页
>
煤炭技术
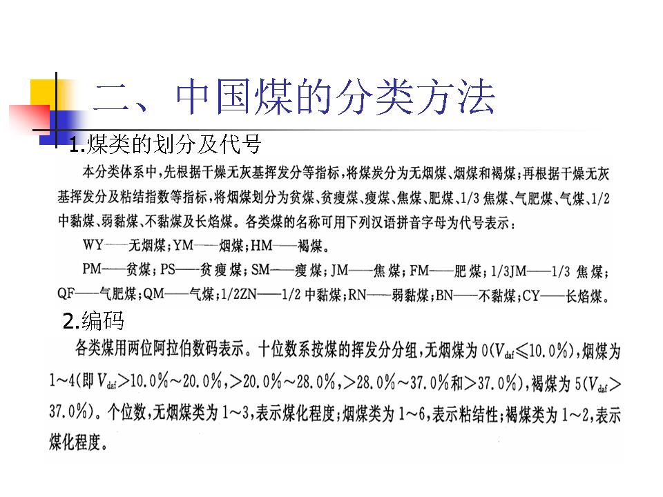
煤的水分、灰分、挥发分的测定及分类
时间:2019-09-20 点击:3153次
PPT幻灯片下载
上一篇:
300条煤矿安全知识
下一篇:
9月23日山西柳林动力煤价格稳定
最新资讯
郑州煤电:12月26日融资买入1066.93万元,融资融券余额1.54亿元
12-30
煤矸石的“七十二变”
12-30
云南镇雄一煤矿发生疑似煤与瓦斯突出事故,当地通报:4人已无生命体征,其余3人正在搜救中
12-30
让挖煤不再是苦差 老牌煤机企业瞄准装备智能化
12-30
山西资源型经济转型迈出新步伐
12-30
晋控煤业:截至12月17日公司股东人数为49000余户
12-30
热门资讯
60万千瓦火电厂用煤量
05-25
煤的形成需要的条件是什么 煤是什么形成的,是怎样形成的!
05-25
煤炭供求信息2019年10月9日
10-11
2019年9月18日府谷最新煤炭价格
09-19
120万吨洗煤厂设备一览表
04-14
煤的水分、灰分、挥发分的测定及分类
09-20
扫一扫二维码加微信